公司新闻/正文
654 人阅读发布时间:2024-08-22 10:26
提到痛,你会想起或正经历什么样的痛呢?
有些痛是心理上的一种感觉,比如看见学习(此处也可以是工作或其它事项)就头痛、想到哪次的失败和遗憾就心痛,这些痛会随着时间的流逝和内心的成长逐渐消散。
而有些痛就不一样了,是种生理上的疾病或疾病的表现,比如年纪轻轻就腰酸背痛——正翘着二郎腿或者葛优躺的你一定深有感触吧,但我想说的是关节炎;比如炎炎夏日沉迷于海鲜、啤酒和烧烤,终于两行热泪喜提痛风大礼包。关节炎、痛风等是风湿免疫科常见的疾病。
今天,让我们一起分享一份“痛”的领悟——流式细胞术在风湿免疫疾病中的应用。
风湿免疫疾病简介
风湿免疫疾病(Rheumatic diseases)是指一组主要累及骨、关节和软组织的疾病,主要是自身免疫系统的异常造成关节炎等各个系统器官的损伤,这类疾病通常与机体免疫系统功能紊乱有关。激素和生物制剂通过阻断关键炎症性细胞因子或细胞表面分子在风湿免疫病的治疗中发挥重要作用, 如常见的肿瘤坏死因子 -α(TNF-α) 抑制剂(依那西普、英夫利西单抗、阿达木单抗)、白细胞介素 -6 受体( IL-6R)抑制剂、选择性T细胞共刺激调节剂以及其他生物制剂如 CD20 靶向药物(利妥昔单抗)等。

流式细胞术在临床免疫相关疾病的精准诊治中发挥重要作用,通过对免疫细胞及细胞因子等的检测来评估机体整体的免疫状态和功能,检测疾病发病和治疗相关的靶点从而为早期诊治、个性化治疗、指导用药剂量和疗程、病情和预后监测提供重要指标和参考依据。

图 1. 自身免疫性疾病的发展
参考资料:
1. 曾小峰, 苏茵. 内科学风湿免疫科分册(第2版). 北京: 人民卫生出版社,2022.
2. Hundt JE, Hoffmann MH, Amber KT, Ludwig RJ. Editorial: Autoimmune pre-disease. Front Immunol. 2023 Feb 14;14:1159396. doi: 10.3389/fimmu.2023.1159396. PMID: 36865538; PMCID: PMC9971971.
3. 《类风湿关节炎超药品说明书用药中国专家共识》制定专家组. 类风湿关节炎超药品说明书用药中国专家共识(2022版) [J] . 中华医学杂志, 2022, 102(15) : 1076-1085.
流式细胞检测项目——TBNK 淋巴细胞亚群
项目介绍
淋巴细胞是构成人体免疫系统的主要细胞,流式细胞术可以基于不同淋巴细胞亚群表型和功能的标记物进行鉴别和分型,包括 CD3+T 淋巴细胞、 CD3+CD4+ 辅助/诱导T淋巴细胞、CD3+CD8+ 抑制/杀伤 T 淋巴细胞、CD3-CD19+B 淋巴细胞和 CD3- (CD16+CD56)+NK 淋巴细胞,简称为 TBNK。自身免疫疾病发病、进展以及治疗过程中常伴随着 TBNK 淋巴细胞数量、比例和功能上的变化。TBNK 淋巴细胞亚群检测能反映机体当前的免疫状态,辅助疾病诊断,同时对分析疾病的发病机制、B 细胞清除疗效评估、副作用及预后监测提供参考依据。
检测方案和优势
❖体积法绝对计数——准确度高、检测成本低
❖单管六色方案——结果客观准确、无管间误差、减少工作量和试剂耗材用量

检测指标与意义

参考资料:
1. 中国儿童免疫与健康联盟免疫评估工作组,中国医师协会儿科医师分会风湿免疫专委会,中国医师协会儿科医师分会儿童过敏专委会, 等. 流式细胞术分析外周血淋巴细胞亚群在儿科的临床应用专家共识(2019版)[J].中华儿科杂志,2019,57(6):424-428.
流式细胞检测项目——HLA - B27
项目介绍
HLA-B27 蛋白是一种主要组织相容性复合体 I 类蛋白,属 HLA-I 类分子,存在于所有有核细胞和血小板表面。HLA-B27 是 HLA-B 位点上的一个重要等位基因,它与许多疾病呈强相关,尤其是强直性脊柱炎 (Ankylosing Spondylitis, AS),此外还有葡萄膜炎,银屑病关节炎,反应性关节炎,炎症性肠病性关节炎,幼年型脊柱关节炎及未分化脊柱关节炎。流式细胞仪使用荧光定量标准微球校正实验条件,利用 CD3 设门圈中 T 淋巴细胞,检测 T 淋巴细胞表面 HLA-B27 抗原表达和判断阴阳性。
检测方案和优势
❖配套的检测试剂、仪器、软件
❖方法简易、自动化分析和报告
❖仪器质控与定量校准同时进行,减少工作量和试剂耗材
❖有效避免 HLA-B7 抗原的干扰
|
项目 |
FITC |
PerCP |
|
HLA-B27 |
HLA-B27 |
CD3 |
检测指标与意义
在临床上,由于 AS 的症状与许多疾病相似而难以确诊,国际脊柱关节炎评估工作组(ASAS)早在 2009 年推荐的中轴型 SpA 分类标准中已将 HLA-B27 阳性列入其中,这对于早期诊断 AS 有一定的帮助。因此,准确检测 HLA-B27 有助于 AS 的辅助诊断。
参考资料:
1. 中国研究型医院学会关节外科学专业委员会. 中轴型脊柱关节炎诊断和治疗的专家共识(2019年版) [J/OL] . 中华关节外科杂志(电子版), 2019, 13(3) : 261-266.
流式细胞检测项目——调节性 T 细胞
项目介绍
Treg 是 T 细胞的一个亚群,约占外周 CD4+T 细胞的 5%~10%。Treg 在妊娠维持、预防自身免疫反应以及抑制几乎所有免疫反应(包括对自身细胞、癌症、感染和移植的反应)方面发挥着关键作用。在一些自身免疫性疾病如多发性硬化症、活动性类风湿关节炎和 I 型糖尿病等,Treg 的数量下降及功能表现为降低;另一方面,在许多恶性肿瘤、脓毒症等表现为明显增高。Treg 细胞具有治疗潜力,可以通过消耗/抑制 Treg 细胞功能来促进抗肿瘤免疫,或重新增强 Treg 细胞的功能来减轻慢性/自身免疫炎症。
根据是否曾受到抗原的刺激, 可分为纯真、效应和记忆 Treg 细胞等。纯真细胞是指未经抗原刺激的成熟细胞,经过抗原刺激后纯真细胞增殖分化为效应细胞。纯真 Tregs 的抗炎强度有限,在淋巴结内诱导 TCR 后增殖并发育成高抑制性和免疫分化的效应 Treg (eTreg),eTreg 可抑制免疫系统发挥作用;少数 eTreg 细胞分化为记忆 Treg 细胞(mTreg)长期存活,当再次受到抗原刺激时 mTreg 能够迅速增殖并发挥效应功能。
检测方案和优势
❖体积法绝对计数——准确度高、检测成本低
❖单管五色方案——结果准确客观、无管间误差、减少工作量和试剂耗材用量
❖同时分析 Treg 及亚群——让精细分型更精细

检测指标与意义

参考资料:
1. Goswami TK, Singh M, Dhawan M, Mitra S, Emran TB, Rabaan AA, Mutair AA, Alawi ZA, Alhumaid S, Dhama K. Regulatory T cells (Tregs) and their therapeutic potential against autoimmune disorders - Advances and challenges. Hum Vaccin Immunother. 2022 Dec 31;18(1):2035117.
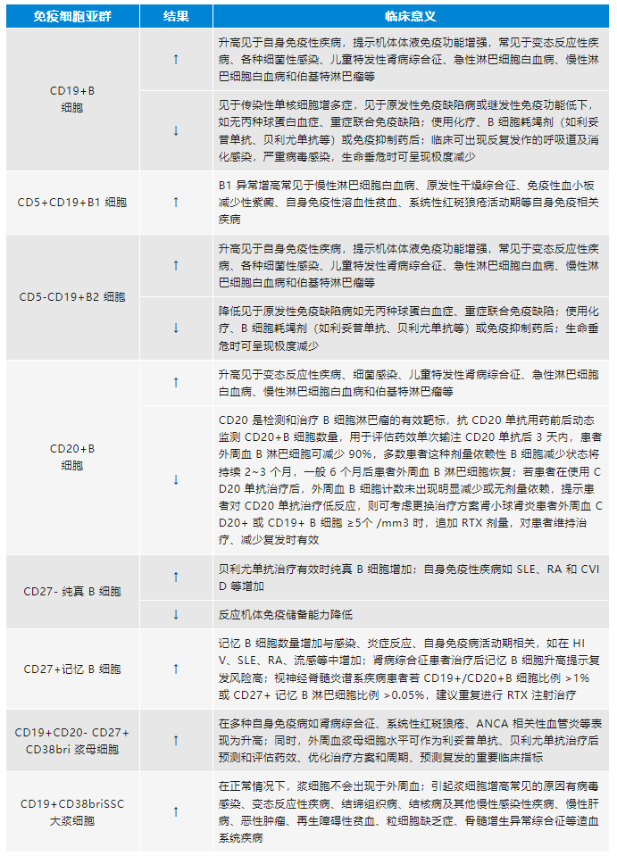
流式细胞检测项目——B 细胞精细分型
项目介绍
B 细胞在体液和细胞介导的免疫反应中发挥着关键作用。B 细胞由不同的亚群组成,具体取决于其发育或增殖状态、位置和功能。 B 细胞来源于骨髓中的造血干细胞,在骨髓发育成熟的纯真 B 细胞离开骨髓迁入周围淋巴器官和淋巴组织,纯真 B 细胞受抗原刺激后分化为产生抗体的浆细胞和长寿记忆性 B 细胞,发挥重要免疫功能,包括分泌抗体介导体液免疫应答、递呈抗原、分泌细胞因子参与免疫调节、参与炎症反应等。
异常 B 细胞识别自身抗原,并分泌攻击自身组分的抗体,是人类多种自身免疫病的发病机制。与 B 细胞异常相关的自身免疫病包括硬皮病、多发性硬化症、视神经脊髓炎、肾小球肾炎、系统性红斑狼疮、Ⅰ 型糖尿病和类风湿性关节炎等;与 B 细胞及其前体细胞和浆细胞异常相关的疾病包括多种血液疾病和淋巴瘤。
检测方案和优势
❖体积法绝对计数——准确度高、检测成本低
❖单管六色方案——结果准确客观、无管间误差、减少工作量和试剂耗材用量
❖同时分析 B 细胞分化及亚群——免疫精细分型,助力精准诊疗

检测指标与意义

参考资料:
1. Sabatino, J.J., Pröbstel, AK. & Zamvil, S.S. B cells in autoimmune and neurodegenerative central nervous system diseases. Nat Rev Neurosci 20, 728–745 (2019).
2. Somers V, Dunn-Walters DK, van der Burg M, Fraussen J. Editorial: New Insights Into B Cell Subsets in Health and Disease. Front Immunol. 2022 Feb 1;13:854889.
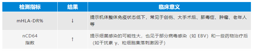
流式细胞检测项目——nCD64 指数和 mHLA-DR 表达率
项目介绍
机体在病原体的刺激后启动一系列免疫应答反应,伴随单核细胞、中性粒细胞等免疫细胞的应答及细胞因子的释放等。单核细胞在炎症性疾病的发病机制中参与免疫防御、抗原提呈作用,单核细胞上的 HLA-DR 属于 MHC Ⅱ 类分子,能将抗原提呈给辅助性 T 细胞,诱导适应性免疫应答的启动。在炎症及感染状态下单核细胞 HLA-DR 的表达水平会下降。多项研究证实,危重患者中单核细胞 HLA-DR 的低表达与患者发生免疫抑制、脓毒血症密切相关。
CD64 是免疫球蛋白 G (IgG) 的 Fc 受体之一,参与 Ig 介导的生理功能或病理损伤过程。正常情况下中性粒细胞上 CD64 处于低水平表达,当外来病原体侵入时,微生物细胞壁成分、补体分裂产物和某些促炎细胞因子等刺激后 CD64 表达迅速上调,且 CD64 的表达量与感染程度、预后密切相关。
由于激素类药物和免疫抑制剂的广泛使用,自身免疫性疾病患者易并发感染。临床上将活动期自身免疫性疾病和并发感染性疾病区分对于患者准确、及时的治疗具有重要意义。CD64 指数因不受皮质激素、疾病活动度、抗风湿类药物及生物制剂影响,从而在区分感染性炎症和活动性自身免疫性疾病中具有高的敏感性和特异性。
通过流式细胞仪检测中性粒细胞 CD64、单核细胞表面 HLA-DR 的表达水平可作为一种诊断细菌感染、评价感染病情、免疫状态和指导抗生素使用的新型检测方法。
检测方案和优势
❖单管四色方案——内参对照,分析结果更加准确
❖同时分析感染和免疫抑制评估指标——小方案、大用途、感染免疫相结合

检测指标与意义

参考资料:
1. 闫佩毅, 张骥, 邹玉涵, 金姝. 流式细胞术检测 CD64 指数及其在诊断细菌感染中的应用[J].检验医学, 2017,(6): 514-519
2. 赵蓉,彭桉平,陈曲波. 炎症性单核细胞亚群在自身免疫性疾病中的研究进展[J]. 中国免疫学杂志, 2014, 30(3):423-425
3. 齐林,王亚丽,付建珠,张朝(综述),成志勇(审校).中性粒细胞CD64表达的影响因素研究进展[J].临床与病理杂志,2021,41(9):2180-2186.
流式细胞检测项目——细胞因子检测
项目介绍
细胞因子是由免疫细胞和某些非免疫细胞经刺激而合成、分泌的一类具有广泛生物学活性的小分子蛋白质。细胞因子参与了众多自身免疫病的发生发展,不仅可以作为疾病重要的生物标志物,还能够用于不同自身免疫病的鉴别诊断,是疾病临床过程监测及预后的重要靶点。此外,针对细胞因子的抗体和小分子抑制剂被逐步应用于临床,也为自身免疫病提供治疗策略。利用流式荧光捕获微球检测待测样本中的 IL-2、IL-4、IL-6、IL-10、TNF-α、IFN-γ 细胞因子含量,可以为临床提供诊断、治疗、监测的辅助信息。
检测指标与意义
在自身免疫病发生和发展的过程中,分泌 IL-2、lFN-γ 和 TNF-α 的 Th1 型细胞因子具有增强杀伤细胞的细胞毒性的作用,介导细胞免疫、细胞毒性 T 细胞和巨噬细胞活化以及迟发性超敏反应;而分泌 IL-4、IL-6 和 IL-10 的 Th2 型细胞因子则有抗炎效应,介导体液免疫、B 细胞和嗜酸性粒细胞活化以及 IgE 的生成。在自身免疫病中,Th1 可诱导发病,加速疾病进展;Th2 能阻止发病,缓解病情。因此风湿免疫病患者检测细胞因子可用于评估疾病病情和进展、治疗监测及预后评估、指导生物制剂个性化治疗和辅助感染的早期诊断和 G-/+ 的鉴别等。

参考资料:
1. 董雨菲,顾觉彬,李士军. 细胞因子在自身免疫病中的应用价值[J]. 中华检验医学杂志,2023,46(11):1139-1144.
2. 邱安琪,彭新国.细胞因子在类风湿关节炎发病机制中的研究进展[J].检验医学与临床,2023,20(06):830-834.
流式细胞术在风湿免疫疾病中有重要的应用,帮助我们及早对一些风湿免疫疾病进行诊断;在亚健康普遍化、社会老龄化的当下,可以对我们的免疫异常做出准确判断,及时帮助我们查找病因、纠正免疫异常、防止疾病的发生和恶化;对于身患风湿免疫疾病的“痛友”来说,可以监测病情和疗效,让医生更好地为我们制定治疗方案和疗程。
最后,祝大家形适外无恙、心恬内无忧、无痛一身轻!