公司新闻/正文
104 人阅读发布时间:2025-02-26 10:48
“Large-Scale Production of Wholly Cellular Bioinks via the Optimization of Human Induced Pluripotent Stem Cell Aggregate Culture in Automated Bioreactors” 由 Debbie L. L. Ho 等人撰写。文章介绍了通过优化人诱导多能干细胞(hiPSCs)聚集体在自动化生物反应器中的悬浮培养条件,用于大规模生产全细胞生物墨水并进行 3D 生物打印。

研究背景 01
目前类器官构建方法多为手工构建,在质量控制和扩大规模方面都面临挑战。自动化的生物 3D 打印技术有望实现类器官的批量自动化稳定构建。通过生物 3D 打印技术进行高通量构建的优势在于,我们可以使用非常少量的样本来快速探索多种变量对模型的影响,它比传统方法更快,更便宜,更容易。hiPSCs 因其可分化为多种细胞类型且能自发形成 3D 聚集体,在 3D 生物打印中具有巨大潜力。自动化搅拌罐生物反应器可实现细胞大规模生产,为生物打印提供理想的细胞来源。
研究内容 02
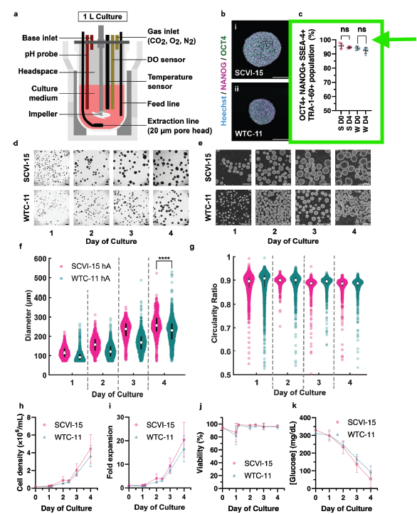
优化生物反应器培养参数:在 250 mL 生物反应器中培养 SCVI-1 hiPSCs,研究叶轮转速对 hAs 直径、细胞密度、多能性标记物表达(使用 NovoCyte Quanteon 流式细胞仪)等的影响。结果表明,200 RPM 恒定叶轮转速可产生比例最高的理想直径范围的 hAs,细胞密度高、多能性标记物表达高且细胞活力强。通过多变量数据分析(MVDA)进一步验证了该条件的最优性。
hAs 的连续传代培养:使用 WTC-11 和 SCVI-15 细胞系进行三次连续传代培养,结果显示 hAs 在生物反应器中连续传代时,生长速率和形态一致,多能性维持在较高水平,但部分 SCVI-15 细胞出现 1q 重复的染色体异常。

图 1 优化 hiPSC 聚集体的生物反应器培养参数。其中 h:NovoCyte Quanteon 流式细胞仪分析 250 mL 生物反应器中多能性标记物 OCT4、NANOG、SSEA-4 和 TRA-1-60 共表达的细胞群百分比。

图 2:流式设门参考图。(a) SCVI-15 和(b)WTC-11 培养 3 天的 hAs。
培养规模放大至 1L:利用自动化生物反应器系统进行 1L 培养结果表明,hA 培养可成功放大至 1L 规模,细胞生长速率、形态和多能性标记物表达(使用 NovoCyte Quanteon 流式细胞仪)与 250 mL 培养相似,且部分细胞出现 1q 重复。

图 3 将生物反应器扩大到 1L,以生产大量的 hiPSC 聚集体。其中图 C:NovoCyte Quanteon 流式细胞仪分析 1L 生物反应器中多能性标记物 OCT4、NANOG、SSEA-4 和 TRA-1-60 共表达的细胞群百分比。

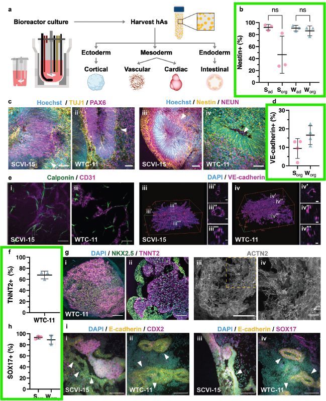
图 4 来源于 SCVI-15 和 WTC-11 hAs 的分化类器官的特征。其中 NovoCyte Quanteon 流式细胞仪验证了 b:SCVI-15(“s”)和 WTC-11(“w”)hAs 在第 10 天神经上皮悬浮培养物(“org”)和第 9 天贴壁(“ad”)神经上皮培养物中 Nestin+ 细胞的百分比。d:第 10 天血管类器官 SCVI-15(“s”)和 WTC-11(“w”)hAs 中 VE-cadherin+ 细胞的百分比。f: 第 9 天 hA 来源的心脏聚集物中(TNNT2)+ 细胞的百分比。h: 第 3 天定形内胚层细胞中 SOX17+ 细胞的百分比。
研究结论 03
研究开发了一种高效的从 250mL 到 1L 规模培养 hAs、生物打印并分化为目标细胞类型的流程,确定了最佳生长条件,验证了细胞在多次传代和大规模培养中的特性,证明了 hAs 生物墨水的可打印性和分化能力。
更多详细内容
扫码下载该应用方案查看
