公司新闻/正文
103 人阅读发布时间:2025-05-21 13:51
自噬(Autophagy)作为细胞内的“清道夫”,始终扮演着维持细胞稳态、促进物质循环利用的关键角色。近年来,随着对自噬机制的深入探索,科学家们发现其在神经退行性疾病、癌症、感染及免疫调节等多个领域展现出巨大的治疗潜力。在神经系统中,自噬的异常调控就与阿尔茨海默病、帕金森病等神经退行性疾病的发生发展密切相关。
最/新研究进展:
5-HT6R 拮抗剂诱导自噬
自噬是细胞通过溶酶体途径降解自身物质的一种自然过程。mTOR 信号通路是调节自噬的主要机制之一。5-HT6 受体与 mTOR 通路有关,并能在多种神经发育模型中影响认知。因此,开发 5-HT6 受体拮抗剂可通过抑制 mTOR 通路诱导自噬,从而改善认知功能。
近期发表在 Scientific Reports 上的一项研究《Novel 5-HT6R modulators as mTOR-dependent neuronal autophagy inductors》,就为我们揭示了 5-HT6 受体拮抗剂在诱导自噬、保护神经元方面的新机制。

图 1.PUC55 和 PUC-10 结构
研究团队发现,两种内部设计的新型 5-HT6R 拮抗剂—— PUC-10 及其吲唑类似物 PUC-55,能够通过抑制 mTOR 信号通路,有效激活神经元中的自噬活动(mTOR 依赖性自噬)。
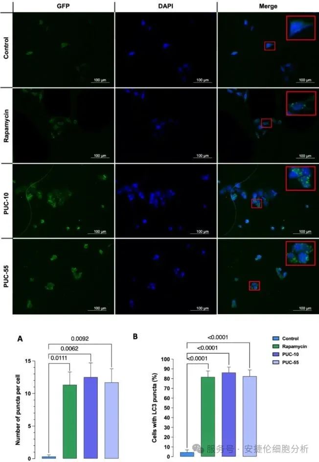
在 SH-SY5Y 细胞系中,PUC-10 和 PUC-55 均显示出高细胞存活率,并在 25 µM 浓度下显著诱导自噬,与已知的 mTOR 抑制剂雷帕霉素(Rapamycin)效果相当。通过免疫荧光和 Western Blot 实验,研究团队证实了这两种化合物通过抑制 mTOR 通路增加 LC3-II 水平(自噬标志物),并降低 p62 水平(自噬底物),表明自噬流的增强。这一发现表明它们在神经疾病治疗方面具有潜在的应用价值。
自噬研究的得力助手:
BioTek Cytation 与 Epoch
在本研究中,研究者使用了安捷伦 BioTek Cytation 5 细胞成像多功能微孔板检测仪和 BioTek Epoch 微孔板分光光度计来表征两种 5-HT6R 受体拮抗剂。
其中,Epoch 被用于评估 PUC-10 和 PUC-55 对 SH-SY5Y 细胞系存活率的影响。通过 MTT 还原实验,Epoch 精确测量了不同浓度化合物处理下的细胞活力,确保了实验结果的可靠性和准确性。这一步骤对于验证化合物的安全性至关重要,也为后续的自噬诱导实验奠定了基础。
而 Cytation 5 则通过其强大的成像功能,帮助研究人员直观观察到自噬体的形成与成熟过程,通过免疫荧光来评价自噬诱导作用。

图 2. PUC-10 和 PUC-55 诱导 SH-SY5Y 细胞系中自噬体的形成。
利用荧光标记技术,Cytation 能够追踪自噬过程中相关分子和蛋白质的动态变化,如 LC3 蛋白的聚集,从而揭示自噬底物被标记和选择性降解的过程。此外,Cytation 还支持多参数分析,能够同步获取细胞的形态、生长、分化及信号转导等多维表型信息,为自噬机制的深入研究提供了有力支持。
Cytation的独特性:

如果您对 Cytation 感兴趣
欢迎留下您的联系方式

如果你对自噬研究或神经退行性疾病治疗有更多兴趣,欢迎留言交流,让我们一起探索科学的无限可能!
关于安捷伦细胞分析
安捷伦细胞分析平台包括xCELLigence RTCA实时细胞分析仪、Novocyte系列流式细胞仪、Seahorse能量代谢分析仪以及Synergy系列微孔板检测仪和Cytation 系列(共聚焦)细胞成像多功能微孔板检测仪。安捷伦细胞分析平台聚焦基础科研与细胞与基因治疗产品的开发全流程,作为适配新一代疗法的强大分析工具,提供多方位的细胞效力检测和深度的细胞分析,并致力于研发、生产质控以及临床的全方位检测与分析方案开发。

扫描二维码,关注安捷伦细胞分析