公司新闻/正文
302 人阅读发布时间:2025-09-04 10:27
研究背景
TGF-β 与 EMT 的关键联系
上皮-间充质转化(EMT)是肿瘤细胞获得迁移和侵袭能力的关键过程。TGF-β 信号通路是 EMT 的核心调控轴,通过激活 SMAD2/3 磷酸化与 SMAD4 核转位,诱导一系列转录因子(如 HMGA2、ZEB1、Slug)表达,进而驱动细胞表型转变。
如何对 TGF-β/SMAD 通路的激活做全面评估,安捷伦与细胞信号转导研究领/导者 Cell Signaling Technology(CST)开展深度合作,共同开发了题为《定量评估上皮间质转化中 TGF-β 信号传导的高通量方法》的应用指南。本研究以 A549 肺癌细胞为模型,通过构建 2D 单层细胞与 3D 球体模型,系统评估 TGF-β1 诱导下的信号通路激活与细胞行为变化。

图 1. 典型的 TGF-β/BMP/SMAD 信号通路(adaptation)
实验设计
从分子水平到多细胞的全景式分析
生化水平
定量分析 TGF-β1 诱导的 SMAD2/3 磷酸化程度,明确信号通路激活的剂量效应与敏感性。

图 2. TGF-β1 对 SMAD2/3 磷酸化的剂量依赖性
细胞水平
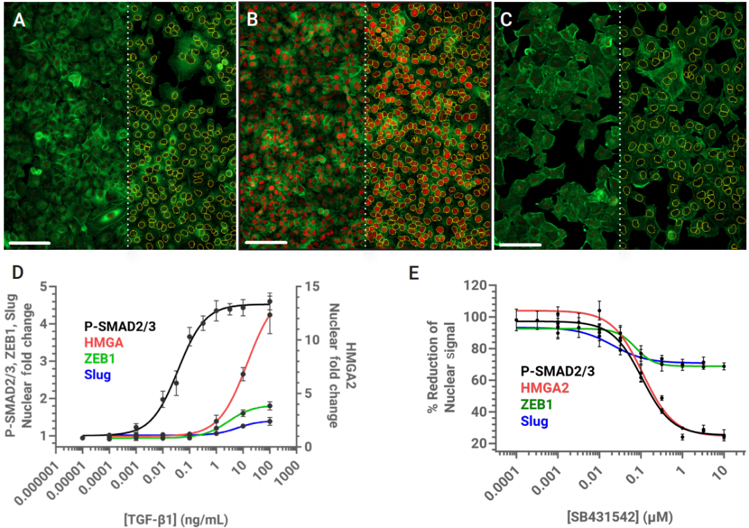
观察信号分子在细胞内的空间分布变化,验证 SMAD 核转位及 EMT 相关转录因子的表达变化。

图 3. TGF-β1 介导的 SMAD 磷酸化和空间易位可在 A549 细胞中定量表达。
多细胞水平
模拟肿瘤微环境,评估细胞迁移行为与 SMAD4 在 3D 球体中的定位,反映 EMT 表型变化。

图 4. 在 3D 细胞模型中,量化磷酸化的 SMAD2/3 和 SMAD4 核易位
结语
在这项研究中,安捷伦和 CST 的应用科学家团队围绕 TGF-β 诱导的上皮-间充质转化(EMT)过程,构建了一个从分子到多细胞层级的高通量分析体系。通过 PathScan ELISA 定量 SMAD2/3 磷酸化,结合 Cytation C10 共聚焦成像观察其核转位,并在 3D 球体模型中追踪细胞迁移与 SMAD4 定位,全面还原了信号通路激活到表型转变的全过程。

安捷伦 BioTek Cytation C10 共聚焦微孔板成像检测系统
为什么选择 Cytation C10?
Cytation C10 优势在于:
这不仅是一套实验方案,更是一种高效、可复制的科研范式,特别适用于肿瘤转移机制研究、药物筛选与 3D 细胞模型开发等前沿领域。
更多详细内容
扫码下载该应用方案查看

关于安捷伦细胞分析
安捷伦细胞分析平台包括xCELLigence RTCA实时细胞分析仪、Novocyte系列流式细胞仪、Seahorse能量代谢分析仪以及Synergy系列微孔板检测仪和Cytation 系列(共聚焦)细胞成像多功能微孔板检测仪。安捷伦细胞分析平台聚焦基础科研与细胞与基因治疗产品的开发全流程,作为适配新一代疗法的强大分析工具,提供多方位的细胞效力检测和深度的细胞分析,并致力于研发、生产质控以及临床的全方位检测与分析方案开发。

扫描二维码,关注安捷伦细胞分析