公司新闻/正文
243 人阅读发布时间:2024-06-05 13:45
前言
卵巢癌(OC)是全球第二大致死性妇科恶性肿瘤,严重威胁女性健康及生活质量。有研究表明吡哆醇 5' - 磷酸氧化酶(PNPO)是卵巢癌的组织生物标志物,具有预后意义,但详细机制尚不清楚。
2024 年 4 月,复旦大学附属金山医院临床研究中心许国雄教授团队在 Apoptosis(IF:7.20)上发表题为“Targeting PNPO to suppress tumor growth via inhibiting autophagic flux and to reverse paclitaxel resistance in ovarian cancer”的研究论文。张凌云博士为该论文的共同通讯作者。
该研究首次证明了 PNPO 通过自噬通路影响卵巢癌的进展,并成为 PTX 耐药因子。PNPO的沉默通过影响溶酶体功能和分布来抑制自噬通路,在体外和体内均能有效抑制肿瘤形成并增强PTX敏感性。

研究结果
PNPO 过度表达是 OC 患者的预后因素
在 mRNA 和蛋白质水平上,OC 细胞中的 PNPO 均高于非癌性 IOSE-80 细胞。溶酶体、细胞周期、药物代谢、TGF-β 信号通路和 MAPK 信号通路一些基因的富集与 PNPO 在 OC 中的表达相关。PNPO 水平高的患者 OS 和无进展生存率较低。
PNPO 通过调节细胞周期蛋白 B1 和磷酸化 CDK1 与 OC 细胞增殖呈正相关
通过使用 BioTek Epoch微孔板分光光度计结合 CCK-8 试剂盒在 450nm 的光密度下测量细胞的吸光度值,研究者发现 OVCAR-3 和 SK-OV-3 的细胞活力随着 PNPO 的knockdown而下调,PNPO 的过表达而上调。PNPO 的过表达显著缩短了 G2M 期,这表明 OC 细胞向有丝分裂的转变更快,从而加速细胞生长。

图 2. PNPO 对 OVCAR-3 和 SK-OV-3 细胞生长的影响
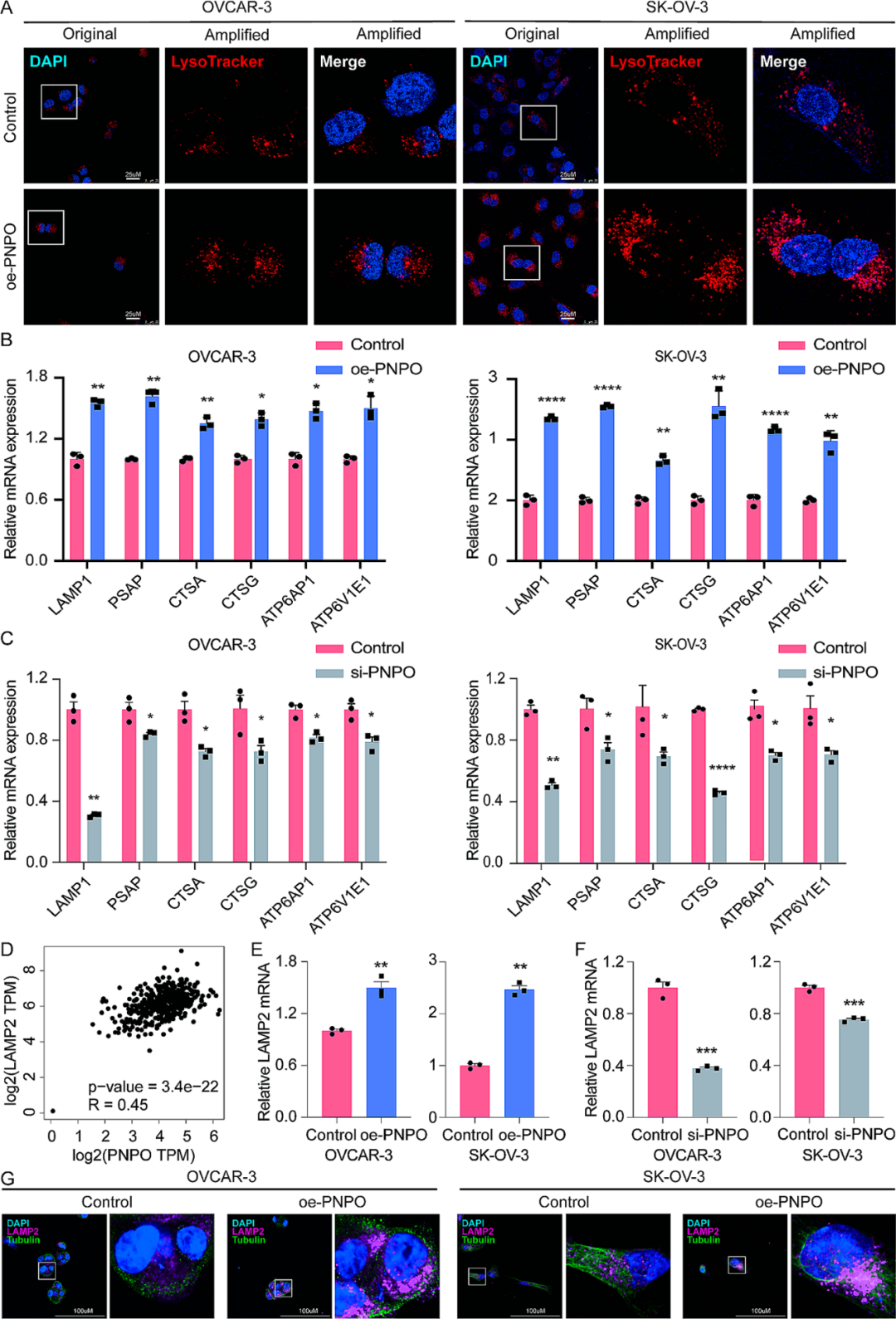
过表达的 PNPO 增强溶酶体的生物合成和核周分布
在 OVCAR-3 和 SK-OV-3 细胞中,溶酶体 PH 相关、酶活性相关、膜相关的基因,如 LAMP1、PSAP、CTSA、CTSG、ATP6AP1 和 ATP6V1E1,随着 PNPO 的上调而增加,PNPO 的下调而降低。LAMP2 是溶酶体膜上的典型分子,与 PNPO 呈正相关。作者使用 BioTek Cytation C10 共聚焦微孔板成像检测系统(Agilent technologies)通过免疫荧光染色证实了在 PNPO 过表达细胞中 LAMP2 蛋白的表达,表明 PNPO 的过表达可以诱导溶酶体的核周聚集。

图 3. PNPO 对卵巢癌细胞溶酶体生物合成和分布的影响
PNPO 促进自噬体的降解并增强 OC 细胞的自噬通量
在 OVCAR-3 和 SK-OV-3 细胞中,自噬蛋白 LC3-II 随着 PNPO 的过表达减少,PNPO 的knockdown而增加。有趣的是,研究者观察到 PNPO 促进核周分布和溶酶体的水解功能。溶酶体的核周分布有利于自噬体的降解。这些数据表明,PNPO 通过增加溶酶体的功能和核周分布来增强自噬通量。

图 4. PNPO 对卵巢癌细胞自噬的影响
LAMP2 在 OC 细胞中上调,与细胞存活呈负相关
在 OC 细胞中观察到 LAMP2 敲低后细胞活性的下降,在 OVCAR-3 和 SK-OV-3 细胞中,敲低 LMAP2 后凋亡细胞增加。这些数据表明,沉默 LAMP2 可能会抑制 OC 细胞生长并诱导 OC 细胞凋亡。

图 5. LAMP2-siRNA 对 OVCAR-3 和 SK-OV-3 细胞的影响
沉默 LAMP2 可阻断 OC 细胞中的 PNPO 作用
为了观察 EdU 实验检测到的结果,研究者使用 BioTek Cytation C10 共聚焦微孔板成像检测系统(Agilent Technologies)对细胞进行成像分析,过表达 PNPO 增加了 OC 细胞增殖。而在 OVCAR-3 和 SK-OV-3 细胞中,通过knockdown LAMP2 抑制了由过表达 PNPO 诱导的增殖。通过knockdown LAMP2 阻断了过表达 PNPO 诱导的溶酶体的核周聚集。上述试验表明,PNPO 的功能可能是通过调节自噬溶酶体实现的,确切的说是通过 LAMP2,这证明了 PNPO-LAMP2 轴的存在。

图 6. PNPO 对卵巢癌细胞行为和 LAMP2 自噬降解的影响
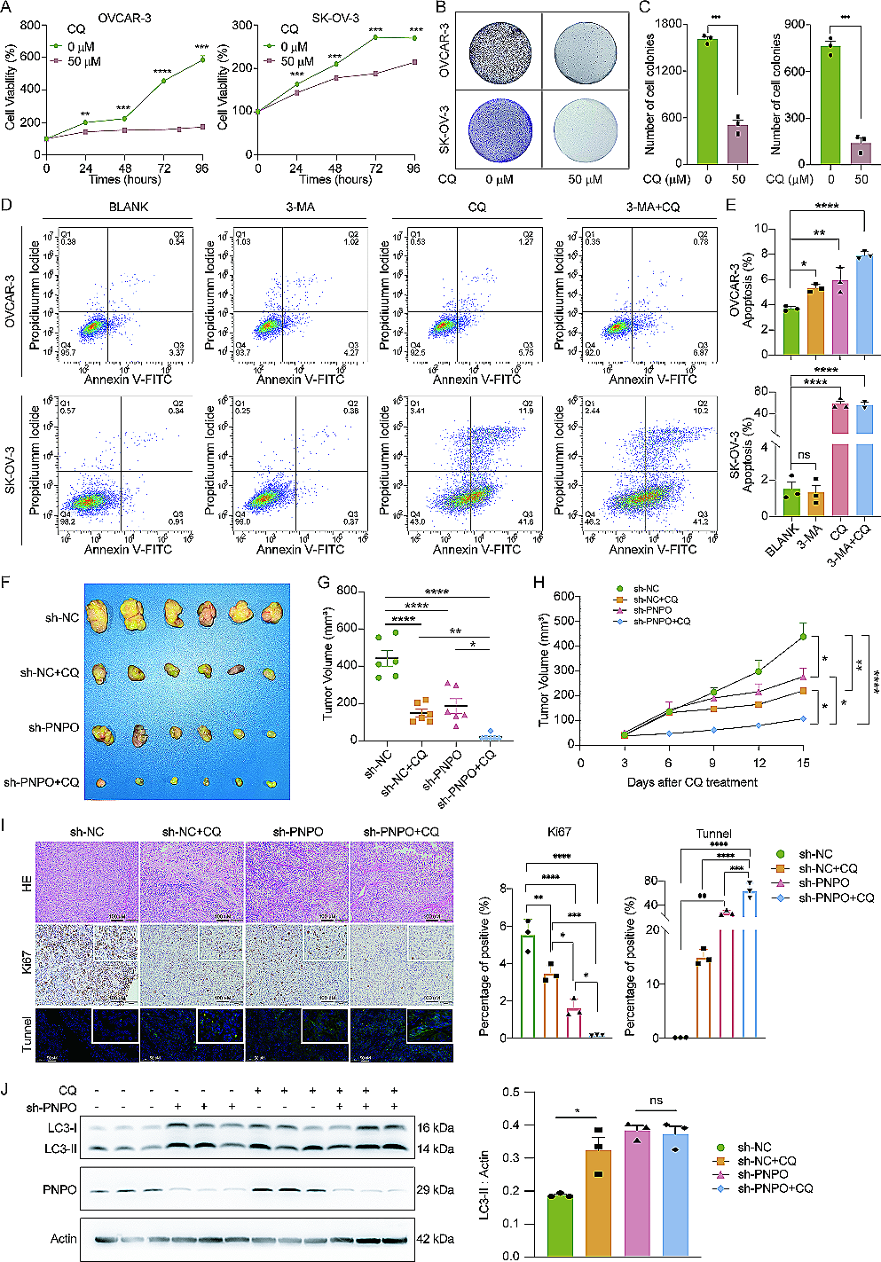
敲低 PNPO 通过抑制自噬通量来抑制异种肿瘤的形成
为了解 PNPO 在体外和体内肿瘤生长与自噬之间的关系,使用 CQ 作为自噬通量的抑制剂,通过 BioTek Epoch 微孔板分光光度计结合CCK-8 试剂盒(Beyotime),作者发现 50μM 的 CQ 降低了 OVCAR-3 和 SK-OV-3 细胞的活力,对细胞集落形成有抑制作用,且显著增加了细胞凋亡。knockdown PNPO 和 CQ 给药均显著抑制了 SK-OV-3 细胞异种移植肿瘤的生长,而 sh-PNPO 和 CQ 的联合使用协同了抑制作用。

图 7. 氯喹(CQ)对 PNPO 敲低作用的增强效果
PNPO 是 OC 细胞中对紫杉醇耐药的一个因素
通过分析研究者发现 PNPO 的表达与化疗药物敏感性有关。与紫杉醇敏感的细胞(A2780 和 OVCAR-3)相比,两个紫杉醇耐药细胞(A2780-PTX 和 OV3R-PTX)中 PNPO 的过表达。接着,作者构建了 PNPO - knockdown细胞系,及阴性对照 shRNA 细胞系 (sh-NC)。3D 培养显示,PNPO-shRNA 减小了细胞的微球大小,这表明通过敲低 PNPO 可以抑制细胞生长。

图 8. 通过knockdown PNPO 增强紫杉醇的敏感性
总结
OC 严重威胁女性的生命,对化疗的耐药性是 OC 进展的常见原因。本研究证明了 PNPO 对 OC 进展中自噬过程的调控机制,并且是一种 PTX 抗性因子。
在这项研究中,BioTek Cytation C10 共聚焦微孔板成像检测系统发挥了重要作用,通过这款小巧经济的共聚焦检测系统,获取了细胞完美的图像细节,结合BioTek Epoch 微孔板分光度计通过测量吸光度,对细胞活力进行快速、高灵敏度、无放射性的检测,为 PNPO 对溶酶体生物发生、自噬通量改变,OC 细胞增殖、肿瘤形成和 PTX 耐药的机制理解提供了宝贵的信息,阐明了通过靶向 PNPO 作为自噬抑制剂来抑制 OC 中的肿瘤生长和逆转 PTX 耐药的潜在应用价值。
原文链接:
Targeting PNPO to suppress tumor growth via inhibiting autophagic flux and to reverse paclitaxel resistance in ovarian cancer | Apoptosis (springer.com)