公司新闻/正文
800 人阅读发布时间:2024-06-05 14:05

熟悉 T 细胞免疫分型的老师们都知道,CD27 在初始 naïve T 细胞(Tn)中高度表达,在干细胞样 T 细胞(Tscm)和中枢记忆 T 细胞(Tcm)中也有表达。其实 CD27 属于肿瘤坏死因子受体(tumor necrosis factor receptor,简称 TNFR)家族成员,也高表达于最早期的造血祖细胞和淋巴系细胞。在 Tn 细胞上表达 的 CD27 与抗原递呈细胞(APC)上的同源三聚体 CD70 的相互作用是决定 T 细胞记忆命运的必要条件,但是具体 CD27 如何与 TCR 和 CD28 信号协同激活T细胞的机制尚不明了。
来自美国西雅图福瑞德·哈金森癌症研究中心的 Stanley R. Riddell 研究组在 Immunity 上发表 Signaling via a CD27-TRAF2-SHP-1 axis during naive T cell activation promotes memory-associated gene regulatory networks 文章,详细探讨了 CD27 的活化机制。并利用安捷伦细胞分析工具 xCELLigence RTCA eSight 和 Seahorse XF 分别从杀伤功能和代谢表型上深入阐明 CD27 为 T 细胞疗法协同刺激分子的优势。

CD27 介导 naïve T
细胞活化的信号机制
为了研究 CD27 和配体结合后的下游通路,该研究团队构建了和 Fc 融合的单链 CD70 的三聚体(CD70DT)作为体外激活 CD27 的配体,并与 αCD3 抗体协同激活 T 细胞。同时利用 αCD3 和 αCD28 抗体作为激活对照。
研究发现,在 αCD3 介导的 TCR 激活的同时 CD27 与 CD70DT 的连接引发了 CD27 的内化和降解。并利用大量 IP 和 WB 实验证明内化的 CD27 招募了信号转导因子 TRAF2 和磷酸酶 SHP-1,导致 Lck 激活性残基 Y394 去磷酸化从而抑制下游 ERK1/2 和 AKT 信号通路。

Fig 1.CD27 和CD28分别作为协同刺激分子激活T细胞的机制途径
CD27 协同刺激促进T细胞记忆
表型分化和氧化磷酸化能力增强
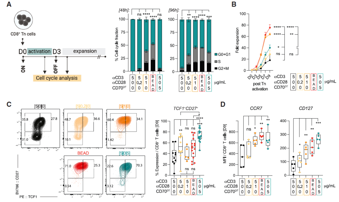
为了确定 CD27 的协同刺激对 T 细胞分化的影响,研究者通过细胞周期和 T 细胞干性相关标记物TCF1+、CD127+、CCR7+、CD45RA+等,发现 αCD3+CD70DT 激活促进 T 细胞适度增殖并保留干性和记忆表型。根据早前研究,T 细胞分化状态与细胞代谢密切相关,因此研究者利用安捷伦 Seahorse XF 能量代谢分析仪实时分析不同激活条件下 T 细胞的糖酵解和氧化磷酸化两个代谢途径的变化。结果显示和 CD28 相比,CD27 的协同刺激降低了 T 细胞的糖酵解水平(胞外酸化速率,ECAR),但却增加了氧化磷酸化水平(耗氧率,OCR)和备用呼吸能力(Spare respiratory capacity,SRC)。
另外,为了更好地了解 CD27 / CD28 协同刺激诱导的转录和表观遗传的差异,研究者利用多组单细胞测序发现 CD27 激活的 T 细胞较 CD28 增加了干性相关转录因子的利用,包括FOXJ3、FOXP1、TCF7 以及近期备受关注的 FOXO1。
以上结果总的来说,CD27 的协同刺激可短暂阻滞细胞周期的循环,并促进记忆细胞表型、功能和代谢特性的获得。


Fig 2. CD27 协同刺激可促进 T 细胞记忆特性
CD27 协同刺激增强 CAR-T 细胞
的血液瘤和实体瘤的治疗效果
目前大部分 CAR-T 体外制备阶段利用 αCD3+αCD28 抗体/Beads 作为激活剂。根据本研究 CD27 的机制和作用,研究者应用 αCD3+CD70DT 作为激活剂制备靶向 CD19 和 ROR1 的 41BB CD3ζ CAR-T 细胞,在体内和体外分别评估对血液瘤(Raji)和实体瘤(H1703 / MDA-MB-231)的抗肿瘤效果。对比 αCD3+αCD28 Beads 的激活,αCD3+CD70DT 激活的T细胞更好更快的清除肿瘤。
特别是在实体瘤的体外效力检测中,研究者利用安捷伦xCELLigence RTCA eSight的无标记阻抗技术实时检测CAR-T细胞的连续重复杀伤(Fig3B-C),并获得每轮次的实时cell index曲线,并且软件直接计算出KT50值(TimeatEC50),帮助我们获得全面的杀伤数据。从结果可知,αCD3+CD70DT激活的CAR-T细胞杀伤能力以及持久力较αCD3+αCD28 Beads更强。
由于 RTCA 阻抗是无标记的检测,无需对细胞样本做任何标记处理,因此连续杀伤结束后收集 CAR-T 细胞进行流式检测细胞表面耗竭标志物以及胞内细胞因子的表达,结果也表明 αCD3+CD70DT 激活的 CAR-T 细胞较 αCD3+αCD28 Beads 激活的细胞因子释放更多以及耗竭标记物表达更少。综上所述,这些数据表明, aCD3+CD70DT 刺激的 CAR-T 细胞与 aCD3+aCD28 刺激的 CAR-T 细胞相比,具有更强的持久杀伤能力。


Fig 3. CD27 协同激活提高 CAR-T 细胞在体外和体内对实体瘤的杀伤作用

Stanley R. Riddell 团队是
如何开展连续重复杀伤实验的?
1 准备杀伤培养基:CTL media (RPMI 1640, 10% human serum, 1mM L-glutamine, 100 U/mL PS, 50 mM β-mercaptoethanol) +5U/mL IL-2;
2 按照 RTCA 实验步骤将 ROR1+ H1703 肿瘤细胞铺板到 Biosensor E-Plate 96 中,每孔 3*10^4 个细胞;
3 制备的 anti-human ROR1 CAR-T 细胞带有 CD19t 转导标记物,杀伤前应用 CD19 MicroBeads 和 MACS 分选出 CAR+T 细胞;
4 肿瘤细胞接种 24h 后其 cell index 达到 1-2,按照 ET 比 1:2 加入 anti-human ROR1 CAR-T 细胞,然后将 E-Plate 放到 RTCA eSight 上检测 cell index 的实时变化曲线,同时软件也会计算 KT50(time at 50% tumor cell were killed (EC50))值。此过程无人值守,仪器自动实现连续检测;
5 为了做重复抗原刺激实验,每隔一天收集孔中的 CAR-T 细胞,MACS 分选后不再调节 ET 比,全部重新加入到新铺板的 ROR1+ H1703 肿瘤细胞中(提前 24h 铺板)再次进行杀伤;
6 每隔一天重复上述步骤,一共进行 4 轮抗原刺激;
7 由于 RTCA 无标记检测细胞杀伤,第 4 次杀伤结束后收集 CAR-T 细胞,,流式检测胞外耗竭 maeker 和胞内细胞因子的表达。
(实验步骤来自本研究论文,供参考)
综上所述,本研究详细阐明了 CD27 激活 naïve T 细胞的下游机制,以及 CD27 协同刺激增加了 CAR-T 细胞的记忆表型、干性、代谢能力以及持久力和杀伤功能。目前靶向 CD19 或 BCMA 的 CAR-T 细胞治疗后仍有一部分患者复发,其原因可能是 CAR-T 细胞缺乏持久性和杀伤能力。基于本研究结果,在 CAR-T 细胞体外扩增阶段利用 CD27 代替 CD28 的协同刺激将提高 CAR-T 细胞的治疗优势和长期疗效。
安捷伦细胞分析工具已成为免疫研究和免疫疗法开发不可或缺的科研伙伴,在本研究中,xCELLigence RTCA eSight 和 Seahorse XF 分别从杀伤持久性和代谢表型上证明 CD27 体外作为 T 细胞疗法协同刺激分子的优势。除此之外,结合 NovoCyte 流式细胞分析仪的免疫分型和标志物分析,帮助我们全面了解免疫学特性和功能。
安捷伦肿瘤免疫疗法细胞分析工具

另外,本研究中未开启 xCELLigence RTCA eSight 的“双重身份”,除了阻抗检测,eSight 还配置成像功能,明场+红绿蓝三色荧光可满足多种细胞研究,搭配阻抗检测便可实现同时间、双维度的数据采集。阻抗检测提供灵敏的细胞生长/粘附/活力变化,成像结果提供更直观的细胞行为变化,一机多用的模式提高仪器利用率和方法学的准确性。

Seahorse 细胞能量代谢分析仪

xCELLigence RTCA eSight 细胞分析仪

NovoCyte 智能流式细胞仪