公司新闻/正文
125 人阅读发布时间:2024-12-05 11:14
科研新突破!安捷伦与用户携手打造PDO模型药物响应高通量筛选利器
一项由安捷伦科技与爱荷华大学、伦敦癌症研究中心等多家科研机构合作的研究成果—— “Multiplexed live-cell imaging for drug responses in patient-derived organoid models of cancer” 发布于 JoVE 实验视频期刊,该Protocol 详细介绍了如何利用高通量筛选技术和活细胞成像系统,对患者来源的肿瘤类器官(Patient-derived organoid,PDO)进行药物响应评估。(作者视频和操作视频见文末)

Figure 1: Overview of plating, imaging and analysis protocol
PDOs are plated in a 96-well plate and treated with fluorescent dyes and drugs.Imaging parameters for the experiment (e.g.,Exposure, Z-stack) are created in the Gen5 software. Images are acquired by the Cytation 5 and processed in Gen5, and data are exported for further analysis.
PDOs:癌症研究的新维度
PDOs,作为癌症研究的“3D 新宠”,以其独特的优势,更真实地复现了原发肿瘤的复杂基因组与结构特征,超越了传统 2D 培养系统的局限。PDOs 保留了肿瘤内部的异质性,为癌症发展和治疗响应研究提供了更为准确的模型。
技术革新:高通量筛选与活细胞成像的完美结合
在这项研究中,安捷伦应用技术工程师与科研用户紧密合作,利用先进的 Cytation 5 +BioSpa 活细胞成像和高通量筛选技术,实现了对 PDOs 药物响应的快速、准确评估。
通过荧光标记和自动化成像,研究团队成功实现了对 PDOs 在不同药物处理下的生长、凋亡和毒性等关键指标的实时监测与量化。

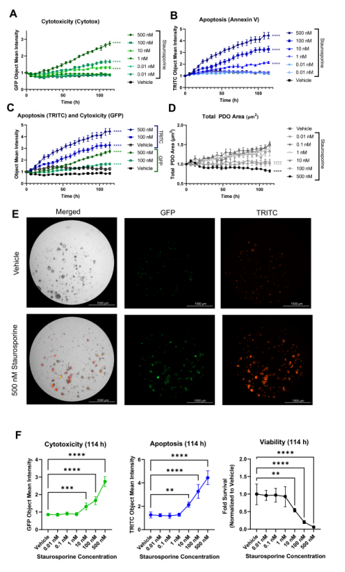
Figure 5: Multiplexed fluorescent live-cell imaging to assess PDO response.
成果亮点:自动化、多功能与可扩展性
该解决方案不仅实现了 PDOs 药物响应评估的自动化监测,还通过多种荧光染料的运用,实现了对细胞健康和凋亡的同步监测。研究团队根据实验需求设定图像捕获时间间隔与实验时长,并通过 Z 轴高分辨率层切图像深入分析药物对 PDOs 的具体影响。
同时,Cytation 5 +BioSpa 组合的活细胞分析平台还具有高度的可扩展性,通过实现更多表型分析来帮助研究者理解 PDOs 癌症模型中的多种治疗效果,为 PDOs 模型的癌症治疗研究提供了强大的支持。
合作共创:安捷伦与科研用户的双赢
PDOs用户定制化解决方案的成功开发,为药物筛选与疗效评估领域带来了一项新颖且效率提升的尝试,这既体现了安捷伦在细胞分析技术应用于生命科学与癌症研究领域的持续探索与努力,也让我们深感荣幸地满足了科研用户对技术创新的深切期待。
在PDOs药物响应评估的技术挑战上取得的初步成果,不仅为我们推动PDOs在癌症研究及个性化医疗领域的未来发展增添了信心与动力,也让我们更加坚信,随着PDOs模型的广泛应用与技术革新,结合活细胞成像与高通量筛选的先进技术,癌症治疗研究正迈向新高度。
安捷伦科技期待与更多研究者携手,共同探索未知,推动癌症治疗和诊断技术的持续进步,为癌症患者带来更多希望与可能。
倾情推荐——扫码登录 JoVE 实验视频期刊网站复刻解决方案全流程

诚挚邀请——安捷伦类器官解决方案研讨会将于 12 月 18 日下午在仪器信息网平台举办,如果您对本文中 Cytation 细胞成像与高通量筛选技术感兴趣,欢迎您扫描海报下方二维码注册参会,并在可编辑对话框中留言“Cytation”,经过电话核实后即可获得我们为您准备的精美礼品。
