公司新闻/正文
337 人阅读发布时间:2025-03-28 10:40
神经退行性疾病是由神经元和(或)其髓鞘的丧失所致,随着时间的推移而恶化,出现认知或躯体的功能障碍。近年来,研究表明应激颗粒的异常形成和持续存在与多种神经退行性疾病密切相关,如阿尔茨海默病、帕金森病和肌萎缩侧索硬化症等。这些疾病的特点是蛋白质的错误折叠和聚集,而应激颗粒被认为是蛋白质聚集的前体结构。
来自圣犹大儿童研究医院泰勒实验室的 J.Paul Taylor 团队在Journal of Cell Biology 杂志上发表了一篇题为 “Identification of small molecule inhibitors of G3BP-driven stress granule formatio” 的方法学研究文章,详细探讨了应激颗粒 (Stress Granules,SG) 在细胞中的形成与解体机制,为理解神经退行性疾病提供了新的视角,也为神经退行性疾病的治疗提供了潜在的药物靶点。

什么是应激颗粒?
应激颗粒 (SGs) 是细胞在应对压力(如热休克、氧化应激或病毒感染)时形成的一种无膜细胞器,换一种形象的说法就是:当危险来临,细胞会暂停胞浆内的蛋白翻译,将未翻译的 mRNA 和部分蛋白“打包压缩”成一个个小颗粒保护起来(中国科学报)。虽然 SGs 的形成被认为是对细胞应激的一种短暂的保护性反应,但它们的失调或持续存在可能导致各种神经退行性疾病[1]。
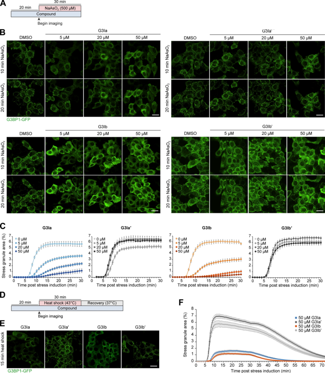
在这项研究中,研究团队设计并合成了两种新型小分子 G3Ia 和 G3Ib 抑制剂。这些分子通过抑制 G3BP1/2 (应激颗粒形成的关键蛋白)与其结合伙伴的相互作用,从而有效地阻止了应激颗粒的形成。

Figure 1. Lead compounds G3Ia and G3Ib bind with high affinity to the NTF2L nsP3 binding pocket of G3BP1.
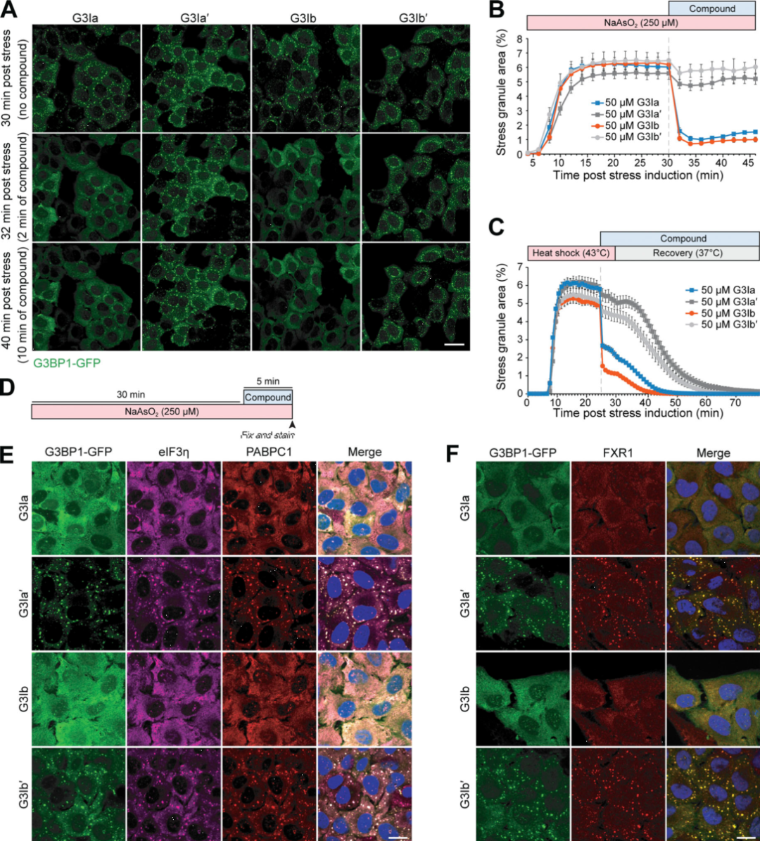
实验结果显示,G3Ia 和 G3Ib 能够显著抑制多种应激条件下应激颗粒的形成,并且在短时间内迅速解散已存在的应激颗粒。这一发现不仅验证了研究团队的假设,也为后续的药物开发和疾病治疗提供了坚实的理论基础。

Figure 3. Preincubation with G3Ia or G3Ib prevents the formation of stress granules in living cells.

Figure 4. Treatment with G3Ia and G3Ib rapidly dissolves pre-formed stress granules

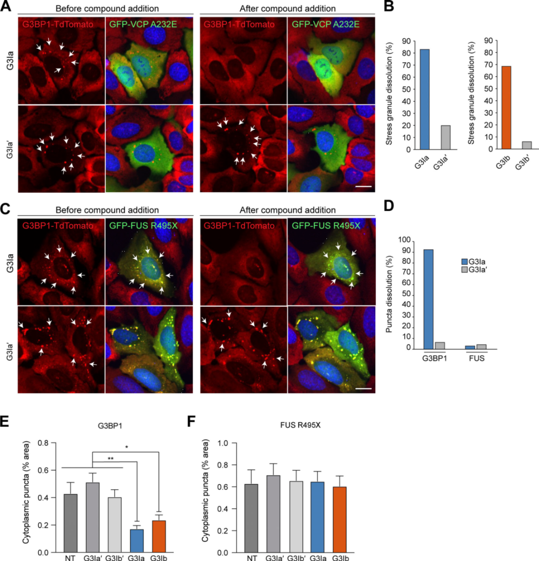
Figure 5. Treatment with G3I compounds modifies stress granules formed in response to expression of disease-causing mutant proteins
在开发和鉴定 G3BP1/2 驱动的应激颗粒形成的小分子抑制剂过程中,研究团队使用安捷伦 BioTek Cytation C10 共聚焦微孔板成像检测系统运行了大量的检测分析(培养和检测环境设置为 37℃,5% CO2,40x 物镜下 7x7 图像拼接成像)来实时监测应激颗粒在细胞中的动态变化,包括 G3Ia 和 G3Ib 处理前后应激颗粒的形成、形态和数量变化,从而准确地评估了这些化合物的效果。
研究结果表明,研究团队开发的两种小分子抑制剂能够在体外和活细胞中阻止 G3BP 应激颗粒的形成,更令人兴奋的是,这些化合物还能触发已存在的应激颗粒的快速解散。因此,通过调控应激颗粒的形成和解体,有望成为治疗神经退行性疾病的新策略。本研究中的 G3Ia 和 G3Ib 化合物为这一策略提供了潜在的候选药物。
Cytation的独特性:

参考文献:1.Qinin Cui,Zongyu Liu,Ge Bai.Friend or foe: The role of stress granule in neurodegenerative disease. Neuron.2024.04.025
文章来源:安捷伦细胞分析公众号
关于安捷伦细胞分析
安捷伦细胞分析平台包括xCELLigence RTCA实时细胞分析仪、Novocyte系列流式细胞仪、Seahorse能量代谢分析仪以及Synergy系列微孔板检测仪和Cytation 系列(共聚焦)细胞成像多功能微孔板检测仪。安捷伦细胞分析平台聚焦基础科研与细胞与基因治疗产品的开发全流程,作为适配新一代疗法的强大分析工具,提供多方位的细胞效力检测和深度的细胞分析,并致力于研发、生产质控以及临床的全方位检测与分析方案开发。

扫描二维码,关注安捷伦细胞分析