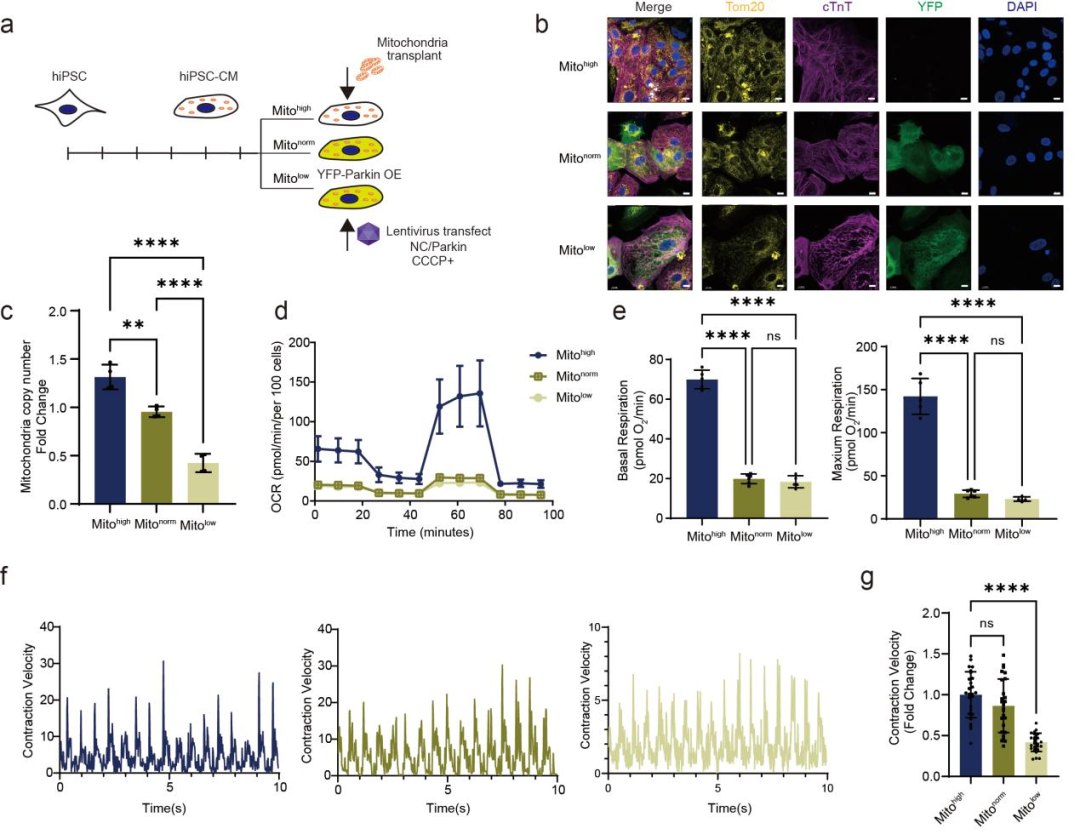
安捷伦 Seahorse XF Flex 分析仪:用于脑组织和其他 3D 模型实时代谢分析的先进系统
神经元的发育和功能作用是机体内能量需求最高的生物过程之一。大脑需要持续、即时的能量供应以维持正常功能,这依赖于线粒体呼吸和糖酵解的协同作用来持续生成 ATP 以满足需求。有氧代谢紊乱和线粒体功能障碍是多种与认知功能衰退相关的衰老及神经退行性疾病的共同病理特征。不同的大脑区域和结构具有不同的功能及能量需求。为研究大脑中的线粒体代谢,研究人员常采用神经元培养或从脑组织中分离线粒体的方法。但这些方法组织需求量大,而且无法还原真实的复杂组织微环境,也无法捕获脑组织内多种细胞类型间的相互作用。
363 人阅读发布时间:2025-06-11 15:26